首页 头条 时事 社会 发布 综合 百业 专题 | 热视 镜头 直播 | 市中区 东兴区 隆昌市 资中县 威远县 经开区 高新区 | VRH5读图 | 读报
东兴区关于公开群众急难愁盼典型问题整改情况的公示
来源:微东兴 编辑:涂红 发布时间:2024-11-27 10:20:01

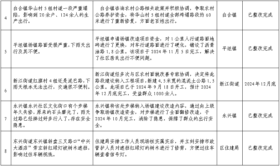
为切实解决群众的急难愁盼问题,近期,东兴区通过纪检监察干部走访、流动接访、小微权力“监督一点通”平台、12345政务服务便民热线、各单位主动收集等方式,全面收集群众意见建议后,对群众反映的10个典型问题进行整改。现将整改情况公示如下,欢迎广大群众积极建言献策。