国庆中秋“双节”即将来临
内江城区这些图书馆
活动安排来了!
一起来看看
内江市图书馆
国庆中秋“双节”同庆假日期间,内江市图书馆为广大市民读者精心筹备了一系列精彩纷呈的线上线下活动,欢迎广大读者积极参加!
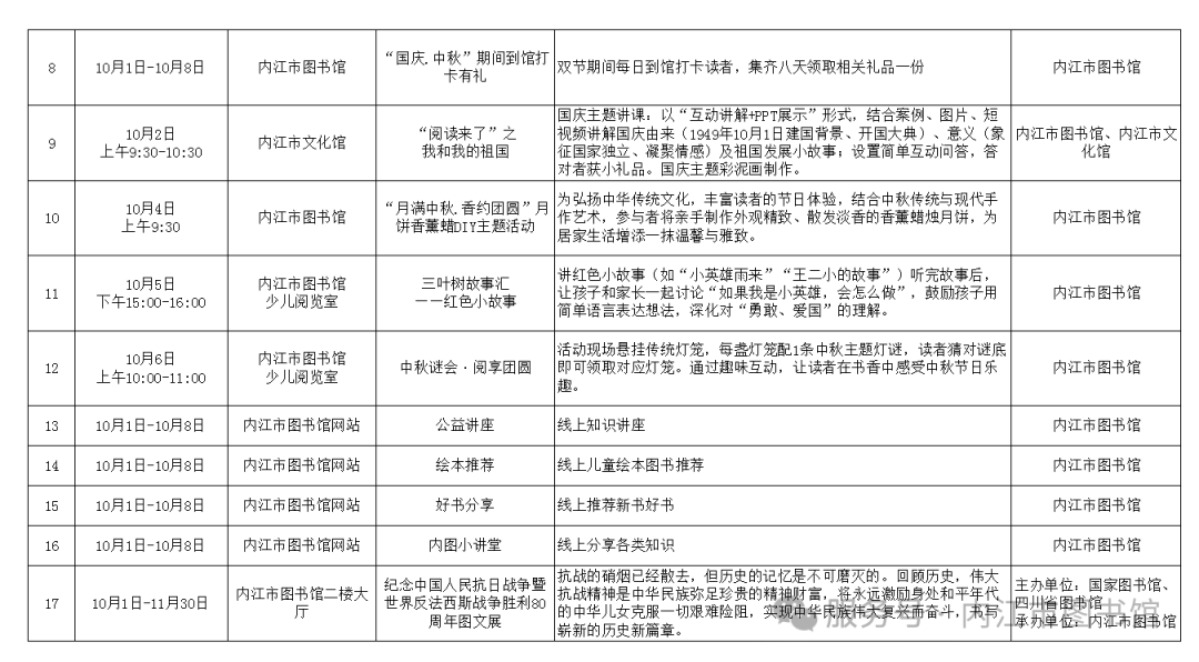
活动一览表


活动均公益免费
欢迎大家积极参加!
东兴区图书馆
2025年中秋国庆“双节”将至,为深入贯彻落实文化自信理念,进一步丰富市民精神文化生活,发挥图书馆作为文化传播与社会教育的重要阵地作用,进一步弘扬节日文化,丰富市民精神生活,东兴区图书馆特别开展“我们的节日-礼赞华诞·书香庆国庆”、“我们的节日-月满中秋·童筑古建”等主题系列活动。
活动一·拓印中国红·袋载家国情(线下)
组织单位
主办单位:内江市东兴区文化广播电视和旅游局
内江市东兴区新时代文明实践中心
内江市东兴区图书馆
承办单位:小宝亲子营
活动时间
10月1日 10:00—11:30
活动地点
三楼亲子阅览室
活动内容
1.绘本分享《我的祖国》

2.拓印国庆节主题文字的帆布包

活动对象
4-10岁小朋友 共15人
报名方式扫描下方二维码报名

活动二·月满中秋·童筑古建(线下)
组织单位
主办单位:内江市东兴区文化广播电视和旅游局
内江市东兴区新时代文明实践中心
内江市东兴区图书馆
活动时间
10月6日 09:30—11:00
活动地点
三楼亲子阅览室
活动内容
1.视频讲解建筑历史与结构美学

2.经典建筑手工拼图

活动对象
5-12岁小朋友 共20人
报名方式
扫描下方二维码报名

活动三·“双节有意‘诗’”国庆中秋诗词大闯关(线上)
组织单位
主办单位:内江市东兴区文化广播电视和旅游局
内江市东兴区图书馆
承办单位:云图信息技术
活动时间
10月1日 -10月8月
活动地点
内江市东兴区图书馆微信公众号
活动内容
通过诗词接龙、爱国诗句填空、经典篇目赏析等关卡,以趣味竞赛形式传播中华诗词文化,增强活动参与的便捷性与趣味性
活动对象
全体市民,人数不限
报名方式扫描下方二维码报名








